D2

A modern diagram scripting language that turns text to diagrams.

[Language docs](https://d2lang.com) | [Cheat sheet](./docs/assets/cheat_sheet.pdf) [![ci](https://github.com/terrastruct/d2/actions/workflows/ci.yml/badge.svg)](https://github.com/terrastruct/d2/actions/workflows/ci.yml) [![release](https://img.shields.io/github/v/release/terrastruct/d2)](https://github.com/terrastruct/d2/releases) [![discord](https://img.shields.io/discord/1039184639652265985?label=discord)](https://discord.gg/NF6X8K4eDq) [![twitter](https://img.shields.io/twitter/follow/terrastruct?style=social)](https://twitter.com/terrastruct) [![license](https://img.shields.io/github/license/terrastruct/d2?color=9cf)](./LICENSE.txt) D2 CLI
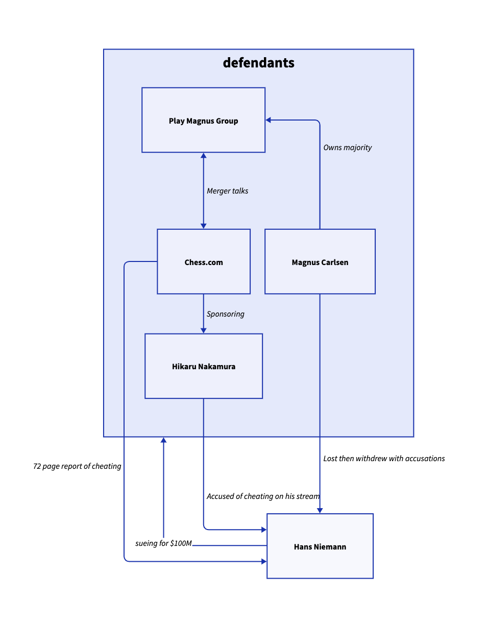
# Table of Contents - [What does D2 look like?](#what-does-d2-look-like) - [Quickstart](#quickstart) - [Install](#install) - [D2 as a library](#d2-as-a-library) - [Themes](#themes) - [Fonts](#fonts) - [Export file types](#export-file-types) - [Language tooling](#language-tooling) - [Plugins](#plugins) - [Comparison](#comparison) - [Contributing](#contributing) - [License](#license) - [Related](#related) * [VSCode extension](#vscode-extension) * [Vim extension](#vim-extension) * [Misc](#misc) - [FAQ](#faq) # What does D2 look like? ```d2 # Actors hans: Hans Niemann defendants: { mc: Magnus Carlsen playmagnus: Play Magnus Group chesscom: Chess.com naka: Hikaru Nakamura mc -> playmagnus: Owns majority playmagnus <-> chesscom: Merger talks chesscom -> naka: Sponsoring } # Accusations hans -> defendants: 'sueing for $100M' # Offense defendants.naka -> hans: Accused of cheating on his stream defendants.mc -> hans: Lost then withdrew with accusations defendants.chesscom -> hans: 72 page report of cheating ``` > There is syntax highlighting with the editor plugins linked below. D2 render example > For more examples, see [./docs/examples](./docs/examples). ## Quickstart The most convenient way to use D2 is to just run it as a CLI executable to produce SVGs from `.d2` files. ```sh # First, install D2 curl -fsSL https://d2lang.com/install.sh | sh -s -- echo 'x -> y -> z' > in.d2 d2 --watch in.d2 out.svg ``` A browser window will open with `out.svg` and live-reload on changes to `in.d2`. ## Install The easiest way to install is with our install script: ```sh curl -fsSL https://d2lang.com/install.sh | sh -s -- ``` To uninstall: ```sh curl -fsSL https://d2lang.com/install.sh | sh -s -- --uninstall ``` For detailed installation docs, with alternative methods and examples for each OS, see [./docs/INSTALL.md](./docs/INSTALL.md). ## D2 as a library In addition to being a runnable CLI tool, D2 can also be used to produce diagrams from Go programs. ```go import ( "context" "io/ioutil" "path/filepath" "strings" "oss.terrastruct.com/d2/d2compiler" "oss.terrastruct.com/d2/d2exporter" "oss.terrastruct.com/d2/d2layouts/d2dagrelayout" "oss.terrastruct.com/d2/d2renderers/d2svg" "oss.terrastruct.com/d2/d2renderers/textmeasure" "oss.terrastruct.com/d2/d2themes/d2themescatalog" ) func main() { graph, _ := d2compiler.Compile("", strings.NewReader("x -> y"), &d2compiler.CompileOptions{UTF16: true}) ruler, _ := textmeasure.NewRuler() graph.SetDimensions(nil, ruler) d2dagrelayout.Layout(context.Background(), graph) diagram, _ := d2exporter.Export(context.Background(), graph, d2themescatalog.NeutralDefault.ID) out, _ := d2svg.Render(diagram) ioutil.WriteFile(filepath.Join("out.svg"), out, 0600) } ``` D2 is built to be hackable -- the language has an API built on top of it to make edits programmatically. Modifying the above diagram: ```go import ( "oss.terrastruct.com/d2/d2renderers/textmeasure" "oss.terrastruct.com/d2/d2themes/d2themescatalog" ) // Create a shape with the ID, "meow" graph, _, _ = d2oracle.Create(graph, "meow") // Style the shape green color := "green" graph, _ = d2oracle.Set(graph, "meow.style.fill", nil, &color) // Create a shape with the ID, "cat" graph, _, _ = d2oracle.Create(graph, "cat") // Move the shape "meow" inside the container "cat" graph, _ = d2oracle.Move(graph, "meow", "cat.meow") // Prints formatted D2 script println(d2format.Format(graph.AST)) ``` This makes it easy to build functionality on top of D2. Terrastruct uses the above API to implement editing of D2 from mouse actions in a visual interface. ## Themes D2 includes a variety of official themes to style your diagrams beautifully right out of the box. See [./d2themes](./d2themes) to browse the available themes and make or contribute your own creation. ## Fonts D2 ships with "Source Sans Pro" as the font in renders. If you wish to use a different one, please see [./d2renderers/d2fonts](./d2renderers/d2fonts). ## Export file types D2 currently supports SVG exports. More coming soon. ## Language tooling D2 is designed with language tooling in mind. D2's parser can parse multiple errors from a broken program, has an autoformatter, syntax highlighting, and we have plans for LSP's and more. Good language tooling is necessary for creating and maintaining large diagrams. The extensions for VSCode and Vim can be found in the [Related](#related) section. ## Plugins D2 is designed to be extensible and composable. The plugin system allows you to change out layout engines and customize the rendering pipeline. Plugins can either be bundled with the build or separately installed as a standalone binary. **Layout engines**: - [dagre](https://github.com/dagrejs/dagre) (default, bundled): A fast, directed graph layout engine that produces layered/hierarchical layouts. Based on Graphviz's DOT algorithm. - [ELK](https://github.com/kieler/elkjs) (bundled): A directed graph layout engine particularly suited for node-link diagrams with an inherent direction and ports. - [TALA](https://github.com/terrastruct/TALA) (binary): Novel layout engine designed specifically for software architecture diagrams. Requires separate install, visit the Github page for more. D2 intends to integrate with a variety of layout engines, e.g. `dot`, as well as single-purpose layout types like sequence diagrams. You can choose whichever layout engine you like and works best for the diagram you're making. ## Comparison For a comparison against other popular text-to-diagram tools, see [https://text-to-diagram.com](https://text-to-diagram.com). ## Contributing Contributions are welcome! See [./docs/CONTRIBUTING.md](./docs/CONTRIBUTING.md). ## License Open sourced under the Mozilla Public License 2.0. See [./LICENSE.txt](./LICENSE.txt). ## Related ### VSCode extension [https://github.com/terrastruct/d2-vscode](https://github.com/terrastruct/d2-vscode) ### Vim extension [https://github.com/terrastruct/d2-vim](https://github.com/terrastruct/d2-vim) ### Language docs [https://github.com/terrastruct/d2-docs](https://github.com/terrastruct/d2-docs) ### Misc - [https://github.com/terrastruct/text-to-diagram-site](https://github.com/terrastruct/text-to-diagram-site) ## FAQ - Does D2 collect telemetry? - No, D2 does not use an internet connection after installation, except to check for version updates from Github periodically. - Does D2 need a browser to run? - No, D2 can run entirely server-side. - I have a question or need help. - The best way to get help is to ask on [D2 Discord](https://discord.gg/NF6X8K4eDq) - I have a feature request, proposal, or bug report. - Please open up a Github Issue. - I have a private inquiry. - Please reach out at [hi@d2lang.com](hi@d2lang.com).