https://user-images.githubusercontent.com/3120367/206125010-bd1fea8e-248a-43e7-8f85-0bbfca0c6e2a.mp4
> Rendered with the TALA layout engine.
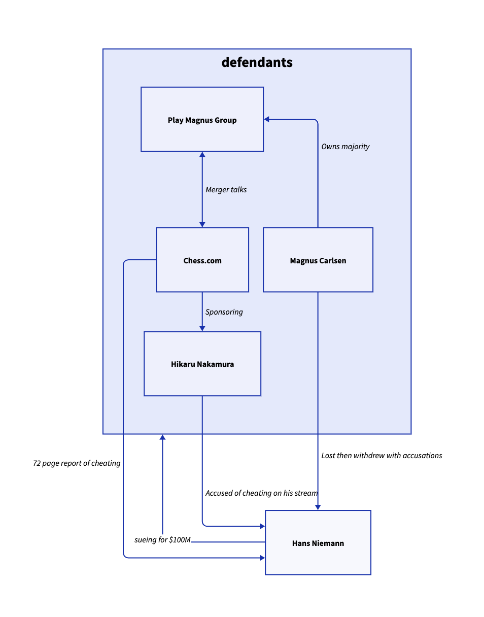
> For more examples, see [./docs/examples](./docs/examples).
## Quickstart
The most convenient way to use D2 is to just run it as a CLI executable to
produce SVGs from `.d2` files.
```sh
# First, install D2
curl -fsSL https://d2lang.com/install.sh | sh -s --
echo 'x -> y -> z' > in.d2
d2 --watch in.d2 out.svg
```
A browser window will open with `out.svg` and live-reload on changes to `in.d2`.
## Install
The easiest way to install is with our install script:
```sh
curl -fsSL https://d2lang.com/install.sh | sh -s --
```
You can run the install script with `--dry-run` to see the commands that will be used
to install without executing them.
Or if you have Go installed you can install from source though you won't get the manpage:
```sh
go install oss.terrastruct.com/d2@latest
```
You can also install a release from source which will include manpages.
See [./docs/INSTALL.md#source-release](./docs/INSTALL.md#source-release).
To uninstall with the install script:
```sh
curl -fsSL https://d2lang.com/install.sh | sh -s -- --uninstall
```
For detailed installation docs, see [./docs/INSTALL.md](./docs/INSTALL.md).
We demonstrate alternative methods and examples for each OS.
As well, the functioning of the install script is described in detail to alleviate any
concern of its use. We recommend using your OS's package manager directly instead for
improved security but the install script is by no means insecure.
## D2 as a library
In addition to being a runnable CLI tool, D2 can also be used to produce diagrams from
Go programs.
For examples, see [./docs/examples/lib](./docs/examples/lib).
## Themes
D2 includes a variety of official themes to style your diagrams beautifully right out of
the box. See [./d2themes](./d2themes) to browse the available themes and make or
contribute your own creation.
## Fonts
D2 ships with "Source Sans Pro" as the font in renders. If you wish to use a different
one, please see [./d2renderers/d2fonts](./d2renderers/d2fonts).
## Export file types
D2 currently supports SVG exports. More coming soon.
## Language tooling
D2 is designed with language tooling in mind. D2's parser can parse multiple errors from a
broken program, has an autoformatter, syntax highlighting, and we have plans for LSP's and
more. Good language tooling is necessary for creating and maintaining large diagrams.
The extensions for VSCode and Vim can be found in the [Related](#related) section.
## Plugins
D2 is designed to be extensible and composable. The plugin system allows you to
change out layout engines and customize the rendering pipeline. Plugins can either be
bundled with the build or separately installed as a standalone binary.
**Layout engines**:
- [dagre](https://github.com/dagrejs/dagre) (default, bundled): A fast, directed graph
layout engine that produces layered/hierarchical layouts. Based on Graphviz's DOT
algorithm.
- [ELK](https://github.com/kieler/elkjs) (bundled): A directed graph layout engine
particularly suited for node-link diagrams with an inherent direction and ports.
- [TALA](https://github.com/terrastruct/TALA) (binary): Novel layout engine designed
specifically for software architecture diagrams. Requires separate install, visit the
Github page for more.
D2 intends to integrate with a variety of layout engines, e.g. `dot`, as well as
single-purpose layout types like sequence diagrams. You can choose whichever layout engine
you like and works best for the diagram you're making.
## Comparison
For a comparison against other popular text-to-diagram tools, see
[https://text-to-diagram.com](https://text-to-diagram.com).
## Contributing
Contributions are welcome! See [./docs/CONTRIBUTING.md](./docs/CONTRIBUTING.md).
## License
Open sourced under the Mozilla Public License 2.0. See [./LICENSE.txt](./LICENSE.txt).
## Related
We are constantly working on new plugins, integrations, extensions. Contributions are
welcome in any official or community plugins. If you have somewhere in your workflow that
you want to use D2, feel free to open a discussion. We have limited bandwidth and usually
choose the most high-demand ones to work on. If you make something cool with D2 yourself,
let us know and we'll be happy to include it here!
### Official plugins
- **VSCode extension**: [https://github.com/terrastruct/d2-vscode](https://github.com/terrastruct/d2-vscode)
- **Vim extension**: [https://github.com/terrastruct/d2-vim](https://github.com/terrastruct/d2-vim)
- **Obsidian plugin**: [https://github.com/terrastruct/d2-obsidian](https://github.com/terrastruct/d2-obsidian)
### Community plugins
- **Tree-sitter grammar**: [https://github.com/pleshevskiy/tree-sitter-d2](https://github.com/pleshevskiy/tree-sitter-d2)
- **Emacs extension**: [https://github.com/andorsk/d2-mode](https://github.com/andorsk/d2-mode)
- **Telegram bot**: [https://github.com/meinside/telegram-d2-bot](https://github.com/meinside/telegram-d2-bot)
- **Postgres importer**: [https://github.com/zekenie/d2-erd-from-postgres](https://github.com/zekenie/d2-erd-from-postgres)
### Misc
- **Comparison site**: [https://github.com/terrastruct/text-to-diagram-site](https://github.com/terrastruct/text-to-diagram-site)
- **Playground**: [https://github.com/terrastruct/d2-playground](https://github.com/terrastruct/d2-playground)
- **Language docs**: [https://github.com/terrastruct/d2-docs](https://github.com/terrastruct/d2-docs)
## FAQ
- Does D2 collect telemetry?
- No, D2 does not use an internet connection after installation, except to check for
version updates from Github periodically.
- Does D2 need a browser to run?
- No, D2 can run entirely server-side.
- What's coming in the next release?
- See [./ci/release/changelogs/next.md](./ci/release/changelogs/next.md).
- I have a question or need help.
- The best way to get help is to ask on [D2 Discord](https://discord.gg/NF6X8K4eDq)
- I have a feature request, proposal, or bug report.
- Please open up a Github Issue.
- I have a private inquiry.
- Please reach out at [hi@d2lang.com](hi@d2lang.com).